切换旧版
无障碍
关怀版
搜一下
首页
水务资讯
水务新闻
基层动态
政务公开
法治政府建设情况报告
政务服务
党建园地
工作动态
支部天地
党风廉政
党章党规
政策文件
互动交流
互动交流
留言公开
审批办事指南
行政执法信息公示
您当前的位置:
首页
>
政务公开
>
政策文件及政策解读
>
政策解读
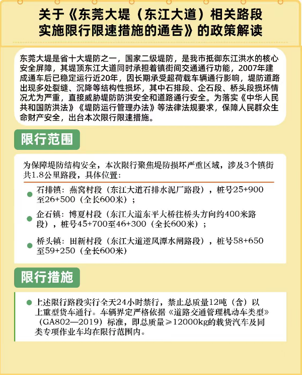
关于《东莞市水务局 东莞市公安局 东莞市交通运输局关于东莞大堤(东江大道)相关路段实施限行限速措施的通告》的政策解读
来源:
本网
发布时间:
2026-01-28 10:14
浏览量:
-
字号:【
大
中
小
】
相关链接:
东莞市水务局 东莞市公安局 东莞市交通运输局关于东莞大堤(东江大道)相关路段实施限行限速措施的通告
相关附件
【
打印
】
扫一扫在手机打开当前页
相关信息